Около восьми лет назад Kawasaki явили миру своё радикальное представление будущего в виде Concept J. Судя по недавней патентной заявке от компании, идеи, воплощённые в том концепте, всё ещё находятся в разработке, но как минимум, работа ведётся, а будущее приближается.
Kawasaki Concept J
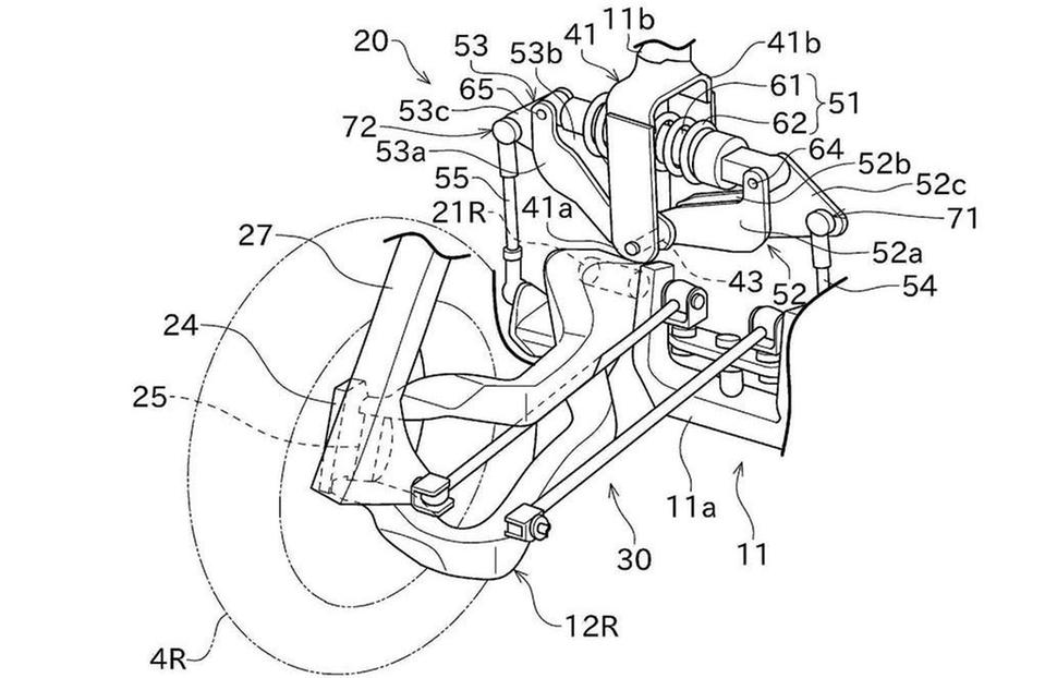
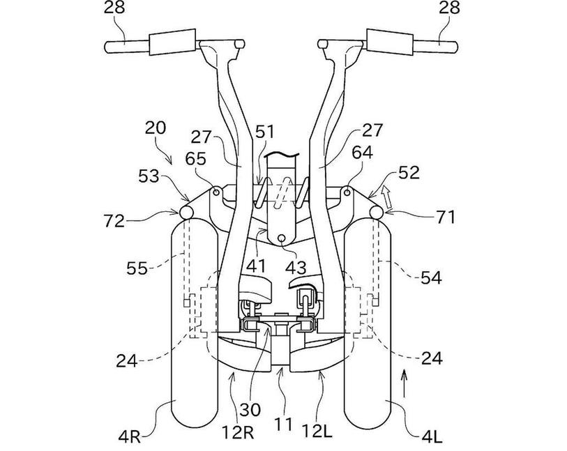
Мотоцикл, изображённый на эскизах к патентной заявке, представляет собой разновидность высокопроизводительного супербайка, в котором установлена двухмаятниковая передняя подвеска, аналогичная Concept J, а органы управления этим мотоциклом решительно переработаны для совместной работы с такой подвеской. Так, у мотоцикла отсутствует руль в традиционном понимании, а ручки-грипсы, прикреплённые на траверсах маятников, движутся вместе с ходом этих маятников при наклонах.
Интерес Kawasaki к этой идее не прекращается. Большинство концептов делаются преимущественно из соображений привлечения внимания и вскоре после публикации забываются, но тема Concept J постоянно всплывает вновь и вновь. Так, необычный мотоцикл мелькнул в промо-видео, выпущенном в 2018 году - спустя почти пять лет после первого появления на публике, а затем его снова показали в очередном промо в декабре 2020 года, в котором Kawasaki рекламировали свои будущие технологии гибридных мотоциклов. Очевидно, эта конструкция всё ещё олицетворяет часть представлений Kawasaki о будущем мотоциклов.
За последние пару месяцев Kawasaki уже выпустили несколько патентов, касающихся наклонных трициклов, и последний из них является наиболее амбициозным, и больше остальных по конфигурации напоминает Concept J. Каждое из двух передних колёс установлено на собственном маятнике, выходящем из подрамника, прикреплённого к передней части двигателя. Маятники оснащены вариантом рычажной подвески: возле их осей горизонтально установлен общий амортизатор с внешней пружиной, обслуживающий оба колеса, сглаживающий и связывающий их ход относительно друг друга, обеспечивая в наклонах контакт с поверхностью обоих колёс. Такая конфигурация сводит неподрессоренную массу к минимуму, что важно для высокопроизводительного мотоцикла, и позволяет сделать его намного более низким в плане развесовки и посадки, чем наклонная подвеска на двух вилках, как на Yamaha Niken.
Патент содержит информацию о том, что у Kawasaki уже имеется прототип, в том числе об этом говорит то, что вместо специально созданной рамы наклонная передняя подвеска крепится к шасси с традиционной рулевой колонкой, несмотря на то, что необходимость в таком решении в общем-то отсутствует. Рулевая колонка здесь служит точкой крепления механизма наклона и рычажной системы, но в её расположении и конструкции явно проглядывают следы рамы двухколёсного мотоцикла. Плюс, форма передней части рамы очень напоминает раму суперчарджерного Ninja H2, хоть эскизы и выполнены в нарочито нейтральном стиле.
Варианты наклонных трициклов с двумя передними маятниками существовали и ранее, среди них в том числе другие патенты от Kawasaki, но в этом впервые реализована та же система рулевого управления, что и в Concept J. Вместо общего руля, передающего руление на колёса при помощи рулевой рейки или другой системы рычагов, в патентуемой конструкции использованы жёстко установленные на маятники траверсы (иначе говоря, выносы или рычаги), к которым прикреплены грипсы. Система, обеспечивающая прямую связь между руками райдера и положением маятников, в наклоне ведёт себя своеобразно: внутренняя грипса отодвинется от райдера, а внешняя наоборот приблизится к нему.
Колёса же, соединённые вертикальными тягами через поперечный рычаг, будут наклоняться синхронно несмотря на то, что половинки "руля" разъезжаются как ножницы. Минусом такой конструкции является также то, что в ней не предусмотрена изоляция ‘руля’ от неровностей дороги и вибраций. Впрочем, патент касается в первую очередь реализации наклонного механизма, а уж вопросы комфорта могут быть проработаны отдельно.
В нынешнем патенте этот факт не отражён, но Concept J обладал ещё одним любопытным плюсом: возможностью изменения конфигурации передней подвески. Помимо того, что её конструкция позволяла изменить ширину колеи (т.е. расстояние между передними колёсами), была также возможность изменить угол ‘руля’ - траверс, на которых установлены грипсы, то есть менять посадку от почти лежачей до вертикальной, в зависимости от режима мотоцикла.
Пока патент вызывает больше вопросов, чем ответов, но главная его задача выполнена: он дал нам знать, что Kawasaki продолжает работу над наклонным трициклом. Фирма уже изготовила несколько вариантов реализации этой идеи, все они отражены в патентах, и большинство из них представляет собой более производительные мотоциклы, чем у конкурентов.
Последний раз, когда Kawasaki с такой целеустремлённостью над чем-то работали, была пятилетняя история с ворохом патентов, касающихся мотоцикла с нагнетателем - и закончилось это выпуском Ninja H2. Станет ли наклонный трицикл следующим шагом Kawasaki к доминированию в классе супербайков? Поживём - увидим.




